国行公祭,祀我国殇。
八十八载,痛未敢忘。
2025年12月13日,是第十二个南京大屠杀死难者国家公祭日。
88年前的今天,侵华日军野蛮侵入南京,制造了惨绝人寰的南京大屠杀惨案。
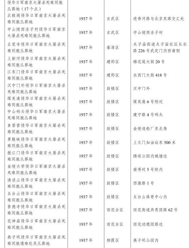
北极阁、中山陵西洼子村、正觉寺、上新河、江东门、汉中门、煤炭港、中山码头、鱼雷营、草鞋峡、挹江门、金陵大学、清凉山、五台山、普德寺、花神庙、燕子矶……17处被公布为全国重点文物保护单位的侵华日军南京大屠杀死难同胞丛葬地,如同17枚沉痛的铆钉,将一段浩劫的历史牢牢锚定在这座城市的肌体上。

这是国家与城市为30万死难同胞建立的最沉默的户籍系统。
本次“读城”行动推出侵华日军南京大屠杀死难同胞丛葬地特别报道,读懂南京这座城市的伤痛与坚强。

下关江畔:呜咽的江水与永恒的涛声
从挹江门到中山码头,从煤炭港到草鞋峡,再到鱼雷营、燕子矶,长江的这段水域88年前是炼狱的入口,如今涛声依旧,仿佛永恒的安魂曲与证言。
挹江门城墙根下,绣球公园草木萋萋。每逢清明、国家公祭日前后都有市民来这里缅怀,以告慰逝去的亡灵。这里是挹江门侵华日军南京大屠杀死难同胞丛葬地。1937年12月至1938年5月,南京崇善堂、红卍字会等慈善团体先后6批,共收死难者遗骸5100多具,埋葬在挹江门东城根及其附近的姜家园石榴园等地。

挹江门侵华日军南京大屠杀死难同胞丛葬地纪念碑
不远处的中山码头,江风猎猎。中山码头侵华日军南京大屠杀死难同胞丛葬地就在中山轮渡码头与1号码头沿江路边。88年前,当时避居国际安全区的青壮难民在这里惨遭杀害,共达万人以上。其中,1937年12月16日傍晚,侵华日军从避居在原华侨招待所的难民中捕获所谓有“当兵”嫌疑者5000余人,押解在这里,用机枪集体射杀后弃尸江中。12月18日,侵华日军又从避居在大方巷的难民中搜捕青年4000余名押解到这里,用机枪射杀。

中山码头侵华日军南京大屠杀死难同胞丛葬地纪念碑
沿江而行,煤炭港侵华日军南京大屠杀死难同胞丛葬地纪念碑矗立在煤炭港河汊口桥头上,黑色长方形大理石块记述了3000余人的劫难,其中首都电厂45名职工的名字,将工业与屠戮并置于沉重的历史现场。

中山码头侵华日军南京大屠杀死难同胞丛葬地
草鞋峡侵华日军南京大屠杀死难同胞丛葬地在幕府山北麓山脚下,面对长江,高达12.13米的弹壳形纪念碑,以最具象的形态,指向了五万七千余生命终结的至暗时刻。碑文镌刻:“一九三七年十二月十三日,侵华日军攻占南京后,我逃聚在下关沿江待渡之大批难民和已解除武装之士兵,共五万七千余人,遭日军捕获后,悉被集中囚禁于幕府山下之四五所村。因连日惨遭凌虐,冻饿致死一批;继于十八日夜悉被捆绑,押解至草鞋峡,用机枪集体射杀。少数伤而未死者,复用刺刀戳毙;后又纵火焚尸,残骸悉弃江中。”

中山码头侵华日军南京大屠杀死难同胞丛葬地
“屠刀所向,血染山河;死者何辜遭此荼毒?”这穿越时空的叩问撞击着每一位默哀人的胸膛。
城西与城南:街巷深处的无声惊雷
伤痛不止于江畔。
汉中门外,如今熙来攘往的秦淮河畔,88年前是两千余人被集体扫射的刑场。汉中门外侵华日军南京大屠杀死难同胞丛葬地在外秦淮河边桥头。纪念碑上镌刻着:“一九三七年十二月十五日下午,避难于‘国际安全区’之本市平民和已解除武装之军警共两千余人,遭日军搜捕后,被押赴汉中门外,用机枪扫射杀害;其伤而未死者或乱刀补戳,或纵火活焚。尸骸蔽野,惨绝人寰。至次年二月十一日、十八日两天,始由慈善团体南京红卍字会收殓得遗骸共一千三百九十五具,掩埋于汉中门外广东公墓及二道埂子一带。”

汉中门外侵华日军南京大屠杀死难同胞丛葬地
江东门,侵华日军南京大屠杀遇难者同胞纪念馆内也有一处侵华日军南京大屠杀死难同胞丛葬地。1937年12月16日,侵华日军把已被解除武装的中国士兵和平民万余人囚禁在原陆军监狱院内,傍晚押到江东门,放火焚烧民房,用轻重机枪向人群猛烈扫射,受害者众声哀号,相继倒卧在血泊之中。数月后,天暖尸腐,南京慈善团体收尸万余具,掩埋于就近的两大土坑内,“万人坑”由此得名。
河海大学的校园内,学子们来到清凉山侵华日军南京大屠杀死难同胞丛葬地缅怀、默哀、献花。88年前的今天,我数以千计的无辜同胞在河海大学境内,即清凉山附近之原吴家巷、韩家桥等地遇难。
普德寺侵华日军南京大屠杀死难同胞丛葬地,那双巨手合十般的纪念碑碑体,以最为独特的造型,表达着后人的无尽哀悼与忏悔,碑上逐月记录的9721具埋尸数字,冰冷刺骨。
更南端的花神庙侵华日军南京大屠杀死难同胞丛葬地,纪念碑是一块质朴的太湖石。碑文铭记着芮芳缘等普通市民自发掩埋七千余具军民尸骸的义举,于绝境中闪现人性微光。
城东与城中:山野校园间的血色记忆
紫金山的苍翠,也曾被鲜血浸染。
中山陵西洼子村侵华日军南京大屠杀死难同胞丛葬地位于东郊西洼子51号。1937年12月,侵华日军疯狂实施南京大屠杀。在东郊一带,惨遭杀害的无辜同胞,尸蔽丘陇,骨暴荒原,因久无人收,而至腐烂腥臭。1938年4月,崇善堂等慈善团体从事收殓,计于中山门外至马群镇一带收尸三万三千余具,就地掩埋于荒丘或田野。1938年12月,当时的“尸体掩埋队”又于马群、茆山、马鞍、灵谷寺等处,收集死难者遗骨和残骸三千余具,丛葬在灵谷寺之东。

北极阁侵华日军南京大屠杀死难同胞丛葬地纪念碑
北极阁侵华日军南京大屠杀死难同胞丛葬地在进香河路与北京东路交会处。88年前,北极阁附近惨遭杀害的无辜同胞达2000余人。当时,鼓楼至大石桥,北门桥至唱经楼,太平门、富贵山及蓝家庄等地,伏尸残骸。1938年1月、2月,罹难同胞的遗骸经南京崇善堂收殓,丛葬在北极阁山脚下。

北极阁侵华日军南京大屠杀死难同胞丛葬地
金陵大学侵华日军南京大屠杀死难同胞丛葬地位于南秀村5号院内。纪念碑提示着这里三重身份的叠加:曾是收容3万余难民的庇护所,也是数百人被搜捕杀害的“屠场”,地下更埋有红卍字会收殓的774具遗骸。知识殿堂与苦难现场在此重合,警示后人当自强不息,振兴中华。
伤痛,何以成为坚强的基石?
17处侵华日军南京大屠杀死难同胞丛葬地是南京“伤痛”最实体化的注脚。它们没有遮蔽历史,而是将历史的重量平实地安放于市民每日经过的街道、休憩的公园、求知的校园。这种“并置”,构成了南京独有的记忆生态:伤痛不曾远离生活,因而纪念成为一种日常;历史并未封存于殿堂,因而反思生长在现实土壤。


北极阁侵华日军南京大屠杀死难同胞丛葬地
江苏省社科院历史研究所研究员、国家记忆与国际和平研究院研究员孙宅巍说:“侵华日军南京大屠杀死难同胞丛葬地分布在南京东南西北各个角落,市区、城郊、江边都有,它们是不可忘怀的历史记忆,让我们深深感受到南京这片血染土地的坚韧。”
17处侵华日军南京大屠杀死难同胞丛葬地也是南京“坚强”的核心所在。它绝非遗忘伤痛,而是承载伤痛,并与之共生。每一处丛葬地纪念碑的碑文末尾,“牢记历史、振兴中华”“奋发图强、维护和平”的镌刻,并非空洞口号而是从巨大毁灭中生长出的最朴素也最坚定的生存哲学。城市的坚强,在于它敢于让伤口裸露在阳光下,让每一代人都在与这段记忆的对视中,获得对和平与生命价值刻骨铭心的认知。

17处侵华日军南京大屠杀死难同胞丛葬地
这些丛葬地是刻在大地上的训诫,是通往过去的门钥,更是朝向未来的灯塔。它们共同构成了南京城的另一套骨骼——一套由苦难铸就、以警醒为魂、支撑起和平愿景的骨骼。行走其间,我们读懂的不仅是一座城的伤痛史,更是一座城如何将最深沉的泪水,化为永不弯曲的脊梁。
现代快报/现代+记者 胡玉梅/文 吉星 赵杰 顾炜 牛华新/摄
