现代快报讯(通讯员 徐雅莹 记者 刘伟娟)3月12日,现代快报记者从南京江北新区获悉,南京自贸片区近日对外发布《中国(江苏)自由贸易试验区南京片区生物医药研发用物品进口“白名单”制度试点管理办法》(以下简称《试点管理办法》)。该办法由江北新区自贸区综合协调局会同江北新区相关部门制定,旨在进一步落实省自贸办、省科技厅、南京海关、省药监局《关于印发南京无锡生物医药研发用物品进口“白名单”制度试点方案的通知》(以下简称《试点方案》)。

△中国(江苏)自由贸易试验区
2024年1月,江苏省《试点方案》发布,南京自贸片区便有企业入选首批“白名单”。进入“白名单”后,企业进口相关物品时,无须再办理《进口药品通关单》,只需接受市场监管部门的后续监管即可。省时省力省流程,为新药研发再加速。
当下,江北新区正全力推动“服务企业、项目建设、研产贯通、招商引资”四大行动,其中“研产贯通”这一提法,正是新区探索加快形成新质生产力的创新路径。
连日来,江北新区自贸区综合协调局开展大走访、深调研,大量的企业需求被带回来,制度创新又有了新方向,一场以“研产贯通”为主题的开放探索行动全面启动。“出台《试点管理办法》是探索之一,我们要将‘白名单’制度用活用透,让企业真受益,可以心无旁骛搞研发、促转化。”江北新区自贸区综合协调局相关负责人介绍。

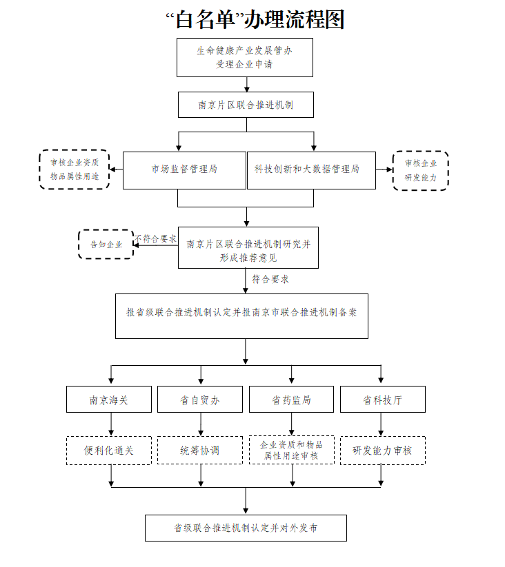
△“白名单”办理流程图
《试点管理办法》中明确了“白名单”制度的组织机构与职责、申请进入“白名单”的业务流程及事中事后监管事宜等。条款设计根据企业实际需求,明确清晰便利。如业务流程章节中提出,“为了进一步便利企业申请试点,由南京片区联合推进机制委托南京江北新区生命健康产业发展管理办公室设立专门窗口,并由窗口单位做好企业的前期辅导、资料受理。”
近年来,新区持续开展“三项清单”摸排,即企业需求清单、外地可借鉴的经验清单、案例创新成果清单,目前已在贸易通关、金融创新、数字化转型、跨境投资等方面整理形成改革需求200余项。
以需求为导向,南京片区不断释放制度创新红利,为“研产贯通”插上开放翅膀。
近期,一家芯片企业向南京片区企业江苏数字产权交易有限公司提出,需要对自身的技术资产进行评估,希望找到安全、高效并受国际认可的路径。技术资产是无形资产,想要评估和交易,首先就是要确权,专利、软著登记以及公证都是以往常用的确权方式。
“然而,这些传统的方式并不适合科技创新企业。技术成果是他们多年深耕研发而来的心血,是他们的生命线,一旦公开,可能会造成不可挽回的损失。”江苏数字产权交易有限公司总裁杨鹏飞介绍,最终,公司为那家企业提供了数字存证服务,分批次将其专利等技术资产内容使用数字存证功能进行存证。“该技术运用区块链、公证、时间戳、数字证书等多种手段,利用区块链去中心化特点,可以实现证据固化和永续性保存,有效保障存证数据的完整性和司法有效性。”
2023年10月,欧盟开启征收“碳关税”过渡期,让诸多“不知道政策、不清楚规则、不懂碳业务”的中小企业面临困境。为此,南京自贸片区支持片区企业江苏擎天工业互联网有限公司,打造绿色出海企业公共服务平台,协助企业加快对接高标准国际经贸规则,并通过切入“绿色低碳”生态位找准新增长点。
“在平台上线之前,我们就进行了全面的产业分析,包括南京片区内有哪类产业、哪些企业需要去重点关注海外新政。”江苏擎天工业互联网有限公司相关负责人介绍,绿色出海企业公共服务平台依托擎天多年的技术和平台运营积累搭建,对标国际主流的LCA(生命周期评价)软件,其碳足迹核算软件为全栈国产化自研,可以满足企业对碳足迹计算专业性、准确性的要求。
强化服务、注重贯通。江北新区自贸区综合协调局相关负责人表示,“研产贯通”的堵点在哪,制度创新努力的方向就在哪。南京自贸片区将继续靠前服务、加强对接,加强对产业的前瞻式研究和对企业的深层次调研,以制度创新为核心,为区域高质量发展贡献自贸力量。
(通讯员供图)
